Sistem G2G omogoča tri načine obdelave zahtevkov.
- Sinhrona obdelava - odjemalec pokliče spletno metodo za oddajo zahteve, v odgovoru spletne metode pa dobi odgovor izvedbe.
- Asinhrona obdelava - odjemalec pokliče spletno metodo za oddajo zahteve, v odgovoru spletne metode pa dobi potrdilo o sprejemu zahteve. Odgovor izvedbe (podatke) pa pridobi kasneje, odjemalec mora sam klicati metodo za branje odgovorov.
- Preklop sinhrona / asinhrona obdelava (sync over async) - odejmalec pokliče spletno metodo za oddajo zahteve. V primeru, da G2G lahko zahtevo obdela sinhrono, potem odjemalec v odgovoru dobi odgovor izvedbe (podobno kot pri sinhroni obdelavi). V primeru, pa da G2G ne more sinhrono obdelati zahteve, odjemalec dobi v odgovoru potrdilo o sprejemu zahteve, odgovor pa pridobi kasneje (podobno kot pri asinhroni obdelavi).
Kateri postopki se bodo uporabili se določi pri podpisu protokola o izmenjavi podatkov ter pri posamezni storitvi.
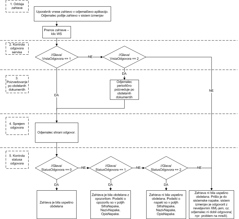
1. Splošen postopek obdelave zahteve

Diagram procesa obdelave zahteve
Korak 1 - Oddaja zahteve
Odjemalec pripravi zahtevo (xml dokument), dokument digitalno podpiše (če je tako zahtevano) in jo posreduje v sistem G2G
(preko klica spletne metode
DepositDocument /
DepositDocumentWithAttachment pri dostopu z osebnim certifikatom oz. s klicom
InsertDocumentG2P /
InsertDocumentG2PEx pri dostopu s strežniškim certifikatom).
Korak 2 – Kontrola odgovora servisa G2G
Odjemalec preveri odgovor servisa G2G. Servis lahko pošlje dve vrsti odgovora:
- Končen odgovor - obdelava zahteve je končana, v odgovoru se bodisi nahaja rezultat obdelave (podatki), ali pa razlog, zakaj obdelava ni bila opravljena.
- Potrdilo o sprejemu zahteve - v tem primeru je sistem G2G uspešno sprejel zahtevo, vendar je ne more sinhrono obdelati. Zahteva je bila shranjena v čakalno vrsto in bo obdelana kasneje. Odjemalec mora periodično preverjati, ali je sistem G2G že obdelal zahtevo.
Vrsta odgovora je razvidna v odgovoru, v elementu
"/Glava/VrstaOdgovora". V primeru, da je vrednost elementa 1, potem je G2G poslal končen odgovor, če je vrednost 2, pa je G2G poslal potrdilo o sprejemu zahteve.
V primeru, da bo v protokolu določeno, da morajo biti vse obdelave sinhrone, bo G2G v primeru, da ne more sinhrono obdelati zahteve, pripravil končen odgovor o neuspešno obdelani zahtevi.
Korak 3 - Poizvedovanje po obdelanih dokumentih
Korak 4 - Sprejem odgovora
Odjemalec je iz sistema G2G sprejel končen odgovor. Odjemalec skladno s svojimi postopki shrani odgovor.
Korak 5 - Kontrola statusa odgovora
V odgovoru je v elementu
"/Glava/StatusOdgovora" status odgovora. Vrednost "0" pomeni, da je bila obdelava uspešna, vrednost "1" pomeni, da je pri obdelavi prišlo do opozorila, "2" pa pomeni, da je pri obdelavi prišlo do napake.
V primeru opozorila / napake se podrobnosti nahajajo v elementih:
- SifraNapake - enolična šifra napake
- NazivNapake - naziv napake
- OpisNapake - kratek opis napake